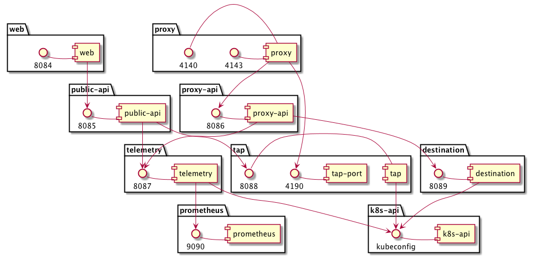
Control plane
使用conduit install | kubectl apply -f -命令可将conduit安装到Kubernetes集群. kubectl apply应用文件或者标准输入的资源配置.
conduit install的man.
Output Kubernetes configs to install Conduit.
Usage:
conduit install [flags]
Flags:
--controller-replicas uint replicas of the controller to deploy (default 1)
-h, --help help for install
--image-pull-policy string Docker image pull policy (default "IfNotPresent")
--prometheus-replicas uint replicas of prometheus to deploy (default 1)
-r, --registry string Docker registry to pull images from (default "gcr.io/runconduit")
-v, --version string Conduit version to install (default "v0.1.0")
--web-replicas uint replicas of the web server to deploy (default 1)
Global Flags:
-n, --conduit-namespace string namespace in which Conduit is installed (default "conduit")
运行conduit install > conduit_install.yml将conduit的配置输出到文件.
包含了几部分:
- Namespace
- Controller
- Web
- Prometheus
Namespace
安装过程会先创建名为conduit的命名空间. 可在安装的时候通过-n指定.
Controller
对应Conduit的control plane
Controller部分包含了2个service和5个container.
Service
一个是api, 一个proxy-api. 分别映射名为http的8085和名为grpc的8086端口.
使用的selector是app: controller.
类型是ClusterIP
Deployment
5个容器, 都使用同样的labels: app: controller和conduit.io/plane: control.
同样的镜像gcr.io/runconduit/controller:v0.1.0
public-api
提供HTTP服务, 响应来自客户端的查询:
- 指标数据(metrics)
- Conduit各种版本信息, 如Go版本, Control plane 版本, 构建日期.
- 集群
Pod列表 (调用destination服务) Pod的详细信息 (调用tab服务)
暴露名为http的8085和admin-http的9995端口.
destination
为Proxy提供服务发现功能, 支持k8s的目标机制, 接收<service>.<namespace>.svc.cluster.local:<port>格式的请求, 返回地址集.
使用k8s api的EndpointsWatcher, 监控k8s集群所有的端点(endpoints)和服务(service), 从集群获取地址集和service:port的改动.
port缺省为80, namespace缺省为default.
暴露名为grpc的8089和admin-http的9999端口.
proxy-api
代理telemetry和tab服务, 将来自proxy的请求转发到相应的服务.
暴露名为grpc的8086和admin-http的9996端口.
tap
接收客户端的请求(Pod name或者Deployment name)返回完整信息的Pod数组.
暴露名为grpc的8088和admin-http的9998端口.
telemetry
遥测器.
- 接收客户端的请求, 通过k8s api获取集群的
Pod和ReplicaSet并返回. - 接收来自
Proxy的report请求, 将数据上报给Prometheus.
暴露名为grpc的8087和admin-http的9997端口.
Web
包含一个service和一个container
Service
暴露web服务, 分别映射名为http的8084和名为admin-http的9994端口.
使用的selector是app: web.
类型是ClusterIP
Deployment
使用label app: web和conduit.io/plane: control
镜像名为gcr.io/runconduit/web:v0.1.0
web
前后端分离, 前端为react应用. 后端会直接调用public-api的服务.
Prometheus
记录proxy通过telemetry上报的指标数据.
全局架构图

注: 下面是conduit install命令生成的配置.
### Namespace ###
kind: Namespace
apiVersion: v1
metadata:
name: conduit
### Controller ###
---
kind: Service
apiVersion: v1
metadata:
name: api
namespace: conduit
labels:
app: controller
conduit.io/plane: control
annotations:
conduit.io/created-by: "conduit/cli v0.1.0"
spec:
type: ClusterIP
selector:
app: controller
ports:
- name: http
port: 8085
targetPort: 8085
---
kind: Service
apiVersion: v1
metadata:
name: proxy-api
namespace: conduit
labels:
app: controller
conduit.io/plane: control
annotations:
conduit.io/created-by: "conduit/cli v0.1.0"
spec:
type: ClusterIP
selector:
app: controller
ports:
- name: grpc
port: 8086
targetPort: 8086
---
kind: Deployment
apiVersion: extensions/v1beta1
metadata:
name: controller
namespace: conduit
labels:
app: controller
conduit.io/plane: control
annotations:
conduit.io/created-by: "conduit/cli v0.1.0"
spec:
replicas: 1
template:
metadata:
labels:
app: controller
conduit.io/plane: control
annotations:
conduit.io/created-by: "conduit/cli v0.1.0"
spec:
containers:
- name: public-api
ports:
- name: http
containerPort: 8085
- name: admin-http
containerPort: 9995
image: gcr.io/runconduit/controller:v0.1.0
imagePullPolicy: IfNotPresent
args:
- "public-api"
- "-addr=:8085"
- "-metrics-addr=:9995"
- "-telemetry-addr=127.0.0.1:8087"
- "-tap-addr=127.0.0.1:8088"
- name: destination
ports:
- name: grpc
containerPort: 8089
- name: admin-http
containerPort: 9999
image: gcr.io/runconduit/controller:v0.1.0
imagePullPolicy: IfNotPresent
args:
- "destination"
- "-addr=:8089"
- "-metrics-addr=:9999"
- name: proxy-api
ports:
- name: grpc
containerPort: 8086
- name: admin-http
containerPort: 9996
image: gcr.io/runconduit/controller:v0.1.0
imagePullPolicy: IfNotPresent
args:
- "proxy-api"
- "-addr=:8086"
- "-metrics-addr=:9996"
- "-destination-addr=:8089"
- "-telemetry-addr=:8087"
- name: tap
ports:
- name: grpc
containerPort: 8088
- name: admin-http
containerPort: 9998
image: gcr.io/runconduit/controller:v0.1.0
imagePullPolicy: IfNotPresent
args:
- "tap"
- "-addr=:8088"
- "-metrics-addr=:9998"
- name: telemetry
ports:
- name: grpc
containerPort: 8087
- name: admin-http
containerPort: 9997
image: gcr.io/runconduit/controller:v0.1.0
imagePullPolicy: IfNotPresent
args:
- "telemetry"
- "-addr=:8087"
- "-metrics-addr=:9997"
- "-ignore-namespaces=kube-system"
- "-prometheus-url=http://prometheus:9090"
### Web ###
---
kind: Service
apiVersion: v1
metadata:
name: web
namespace: conduit
labels:
app: web
conduit.io/plane: control
annotations:
conduit.io/created-by: "conduit/cli v0.1.0"
spec:
type: ClusterIP
selector:
app: web
ports:
- name: http
port: 8084
targetPort: 8084
- name: admin-http
port: 9994
targetPort: 9994
---
kind: Deployment
apiVersion: extensions/v1beta1
metadata:
name: web
namespace: conduit
labels:
app: web
conduit.io/plane: control
annotations:
conduit.io/created-by: "conduit/cli v0.1.0"
spec:
replicas: 1
template:
metadata:
labels:
app: web
conduit.io/plane: control
annotations:
conduit.io/created-by: "conduit/cli v0.1.0"
spec:
containers:
- name: web
ports:
- name: http
containerPort: 8084
- name: admin-http
containerPort: 9994
image: gcr.io/runconduit/web:v0.1.0
imagePullPolicy: IfNotPresent
args:
- "-addr=:8084"
- "-metrics-addr=:9994"
- "-api-addr=api:8085"
- "-static-dir=/dist"
- "-template-dir=/templates"
- "-uuid=96e84670-0a7c-4c08-8c13-2c2d988f992e"
- "-namespace=conduit"
### Prometheus ###
---
kind: Service
apiVersion: v1
metadata:
name: prometheus
namespace: conduit
labels:
app: prometheus
conduit.io/plane: control
annotations:
conduit.io/created-by: "conduit/cli v0.1.0"
spec:
type: ClusterIP
selector:
app: prometheus
ports:
- name: http
port: 9090
targetPort: 9090
---
kind: Deployment
apiVersion: extensions/v1beta1
metadata:
name: prometheus
namespace: conduit
labels:
app: prometheus
conduit.io/plane: control
annotations:
conduit.io/created-by: "conduit/cli v0.1.0"
spec:
replicas: 1
template:
metadata:
labels:
app: prometheus
conduit.io/plane: control
annotations:
conduit.io/created-by: "conduit/cli v0.1.0"
spec:
volumes:
- name: prometheus-config
configMap:
name: prometheus-config
containers:
- name: prometheus
ports:
- name: http
containerPort: 9090
volumeMounts:
- name: prometheus-config
mountPath: /etc/prometheus
readOnly: true
image: prom/prometheus:v1.8.1
imagePullPolicy: IfNotPresent
args:
- "-storage.local.retention=6h"
- "-storage.local.memory-chunks=500000"
- "-config.file=/etc/prometheus/prometheus.yml"
# TODO remove/replace?
- name: kubectl
image: buoyantio/kubectl:v1.6.2
args: ["proxy", "-p", "8001"]
---
kind: ConfigMap
apiVersion: v1
metadata:
name: prometheus-config
namespace: conduit
labels:
app: prometheus
conduit.io/plane: control
annotations:
conduit.io/created-by: "conduit/cli v0.1.0"
data:
prometheus.yml: |-
global:
scrape_interval: 10s
evaluation_interval: 10s
scrape_configs:
- job_name: 'prometheus'
static_configs:
- targets: ['localhost:9090']
- job_name: 'controller'
kubernetes_sd_configs:
- role: pod
namespaces:
names: ['conduit']
relabel_configs:
- source_labels: [__meta_kubernetes_pod_container_port_name]
action: keep
regex: ^admin-http$
- source_labels: [__meta_kubernetes_pod_container_name]
action: replace
target_label: job